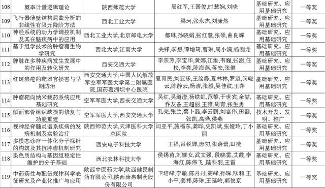
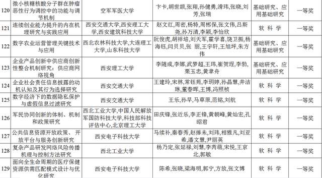
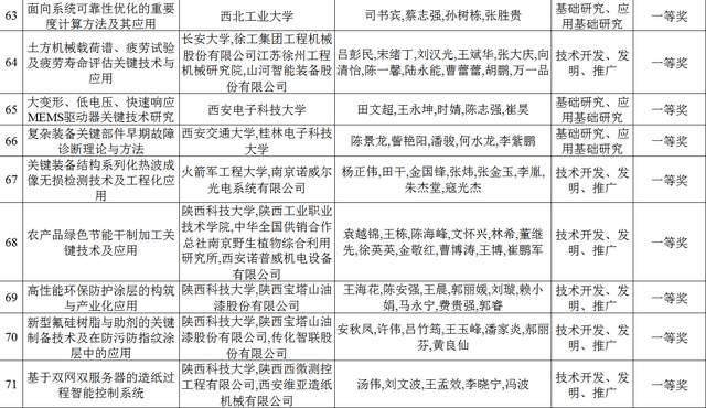
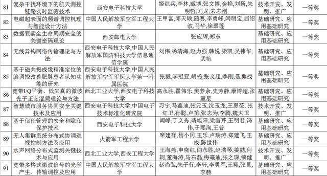
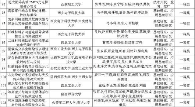
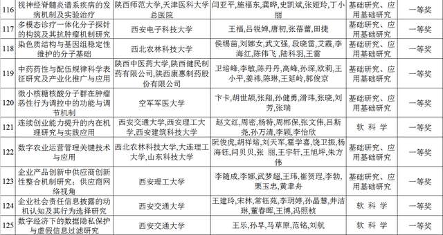
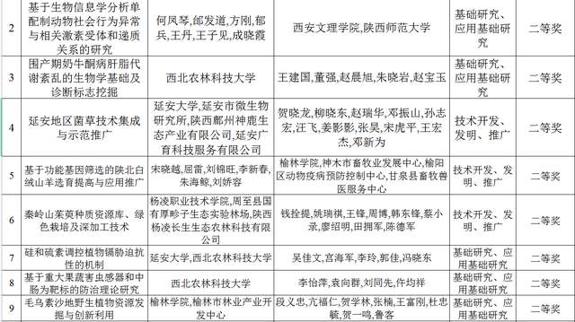
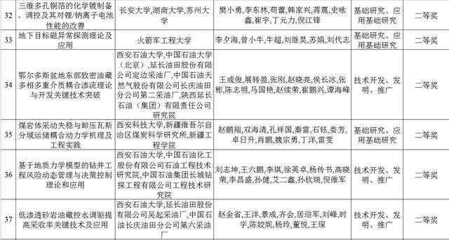
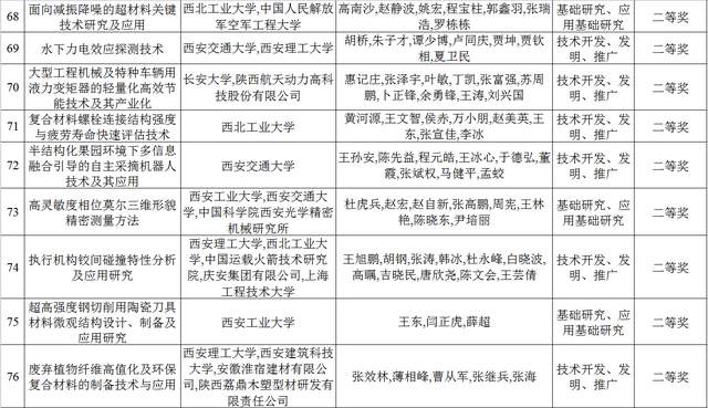
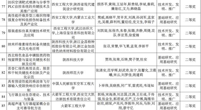
按照陕西省教育厅《关于做好2022年度陕西高等学校科学技术研究优秀成果奖推荐工作的通知》,经各校推荐、形式审查、评前公示、专家评审、特等奖答辩、大评委会审议等程序,确定拟授奖成果360项,其中特等奖27项、一等奖132项、二等奖155项、三等奖41项、科普奖5项,现予公示,接受社会监督。
公示期间,凡对上述拟授奖成果有异议者,请以书面或电子邮件形式实名反映,单位反映情况的,请出具正式函件并加盖公章。公示期间,如发现拟授奖名单中的成果名称、完成人姓名等关键信息错误的,请以申报高校公函形式向省教育厅提请修正,逾期不予受理。
公示时间:2022年2月25日至3月3日
联系人:邢晓静
通讯地址:西安市长安南路563号陕西省教育厅科学技术处
邮编:710061
电子邮箱:kjc_snedu@126.com
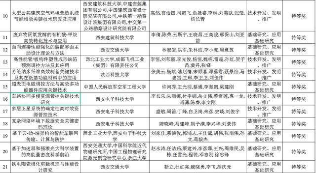
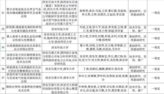
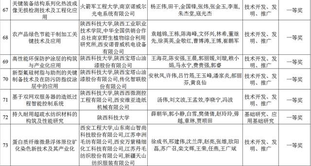
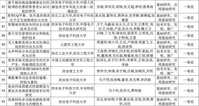
详情如下:

















































来源:陕西省教育厅